首先,CFO君带大家回顾一下这部“大戏”。
第一季 《獐子岛扇贝之谜》
2014年10月31日,獐子岛发布公告:2011年底播海域为119.1万亩、2012年底播海域为29.56万亩的虾夷扇贝,因受冷水团异动导致的自然灾害影响,虾夷扇贝近乎绝收。
这导致獐子岛前三季度巨亏8.12亿元。市场哗然。
獐子岛的股价从16元附近下跌到了11元,暴跌30%,股民损失惨重。
2015年6月1日,獐子岛再次发布公告:公司于2015年5月15日启动春季底播虾夷扇贝抽测活动,抽测调查结果显示,公司底播虾夷扇贝尚不存在减值的风险。
扇贝又游回来了!
第二季 《獐子岛扇贝之谜》
2018年1月31日,獐子岛发布业绩预告修正公告称:部分海域的虾夷扇贝存货异常,预计导致公司2017年度全年亏损5.3亿元—7.2亿元。
公告后,獐子岛的股价从7.7元下跌到了3.9元,接近腰斩。
这一次,扇贝没有游回来——
2018年2月5日,獐子岛发布公告称:“长时间处于饥饿状态的扇贝,没有得到恢复,最后诱发死亡。”
由于《獐子岛扇贝之谜》前两季太过深入人心,大家对于扇贝再次出事已经有所预料了。
獐子岛自己也做过友情提示。
而第三季也没有让大家等待太久。2019年11月11日獐子岛发布了公告。这一次,獐子岛的说法是:贝壳还在,扇贝死了。
宁死也不出走,真是一批有尊严的扇贝。
关于扇贝死因,众说纷纭。
这部神剧引起了广大民众的激烈讨论
CFO君只想发表一下自己的看法:
獐子岛的扇贝是我见过最有组织、有纪律、顾大体、识大局的双壳纲软体动物。
獐叫贝死,贝不得不死!
而獐子岛也于今日对深圳证券交易所的关注函进行了回复,CFO总结了一下回复内容:
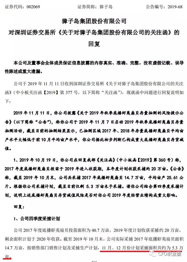
1、公司2019年度计划收获采捕约20万亩,1-10月实际采捕14.7万亩。别急,剩下的5.3万亩会在11月、12月采捕完成;
2、根据目前情况公司初步判断已构成重大底播虾夷扇贝存货减值风险,但是扇贝死亡情况可能会持续,造成的损失及对公司业绩暂时预测不到具体有多严重,但目前明确的已经死了的扇贝价值3个亿;
3、由于专家还没到场,虾夷扇贝大规模自然死亡的具体原因还是不知道;
4、公司发现减值迹象的时间及信息披露都是真实的,没有任何隐瞒。公司截止10月末从各种数据及采捕作业过程来看,底播虾夷扇贝都是活蹦乱跳的,但恰巧就在11月初的几次抽测前却出现大比例死亡,公司发现后立即进行了披露。
5、虽然公司往年都是9-10月进行底播虾夷扇贝存量抽测,但今年为了抽检结果更严谨,已经将抽测时间调整到10月下旬-11月中旬,虽然相关的审核流程目前在征求意见阶段,但我们的抽测时间符合公司内部相关规定及实际管理需求。
究竟有着怎样的人生经历与心路历程的“导演”能将此大戏频频“爆炸”于人群中?下面CFO君将为大家隆重介绍今天的主角——獐子岛的董事长吴厚刚。
吴厚刚,男,1964年生,研究生学历,硕士学位,北京大学光华管理学院EMBA,高级工程师,会计师。现任公司董事长、总裁,兼任中国水产流通与加工协会副会长、大连市工商业联合会副主席、大连海参商会会长。2001.02-2002.06,任辽宁省大连市獐子岛镇党委书记, 兼公司董事长;2002.06-2004.12,任公司董事长;2005.01至今,任公司董事长、总裁。
与扇贝的“离奇贝生”相比,从渔民做到上市公司董事长的吴厚刚,其创业人生似乎更充满了传奇。
在大连獐子岛,“董事长”是一个专有称呼,特指獐子岛集团“董事长”吴厚刚。国字脸、宽身板、微胖、长发及肩的大背头……在吴厚刚的身上可以看到东北男人的所有特征。
獐子岛原本是一个距离大连120公里远的不知名小岛,这里盛产海参、鲍鱼、扇贝等高端海鲜,有“海上大寨”“黄海明珠”的美誉。而吴厚刚出生在獐子岛的附属岛屿——大耗岛,那里面积不足1平方公里。
吴厚刚的父辈都是以捕鱼为生,他不想和他们一样。中学毕业后,他进入一家造船厂成为一名铆工。
据曾和吴厚刚一起工作过的人透露,会搞关系的吴厚刚在船厂结交了几个拜把子兄弟,其中就包括团委书记刘锡财。
刘锡财看重吴厚刚机灵,还读过书,而吴厚刚自己也有意做更体面的工作。进厂一年后,在刘锡财的“提拔”下,吴厚刚成为了一名会计。
抓住机会的吴厚刚把会计工作做得很出色,周围人都说,“吴厚刚算账是一把好手”。但也正因为“帐算得好”,让大家看不惯他的为人,“因为他太精了,利用财务的职务搞小动作”。
后来,刘锡财平步青云,吴厚刚也从会计做到了镇渔业总公司财务办总会计、副主任等职务。
獐子岛早期便全面推行底播养殖,这种技术类似于农民在田地里播种。将海产品幼苗播撒到天然饵料丰富的海底,无需人工饲养,经过自然生长后达到所需规格进行捕捞。而扇贝的生产周期通常要3年左右。
这类扇贝存活率不低于此前的浮筏养殖(利用浮子和绳索吊养),而且又肥又大,在市场上可以卖出原来两倍的价钱。
得益于发展得早,獐子岛在国内取得了底播产量压倒性的优势,他们生产的扇贝一度占据国内市场80%的份额。
2001年,中央推行政企分离政策,獐子岛改制,从渔业集团有限公司改成獐子岛集团股份有限公司(下称“獐子岛集团”),镇委和村委则成立投资中心,承接股东身份。吴厚刚用借来的530万从镇政府手里买下獐子岛渔业公司5%的股权,成为獐子岛集团的掌舵人。
起初,在因近海生态系统遭到破坏,海产品产量和质量也随之降低。吴厚刚曾说过“大海养了我,我也得养她,后辈们还得靠海吃饭”,并启动海洋牧场建设。
此后,獐子岛出品的海产品因品质优、价格适中,走进了美国、加拿大、法国、韩国等多个国家。2005年,獐子岛集团实现产值5.2亿元,净利润1.5亿元,出口创汇1.7亿元。
2006年,獐子岛集团顺利登陆深圳A股市场。随后的几年,其股价持续攀升,到2008年1月创下了151.23元的纪录,不仅成为沪深两市的股王,也成为中国农业第一个百元股。吴厚刚本人更变身为亿万富豪。
到2014年,獐子岛已开发的海洋牧场面积超过300万亩,约2000平方公里,成为中国最大的世界级海洋牧场。
但现在早已物是人非。央视财经新闻曾报道称,獐子岛居民提到集团内部贪腐成风。即便有人举报,最后也会不了了之,内部问责不透明。
他们所说的,正是吴厚刚的弟弟吴厚记。
吴厚记在采购渔具时,30块钱买的东西,公司账上写的是96块钱;进货山东海参苗是180块钱一斤,而公司入账价格是800块钱一斤。
而2014年“跑路”的扇贝,正是吴厚记购入的,但獐子岛给出的理由是遭遇冷水团。
恐怕连电视剧也不敢这么编造剧情吧……
财务出身的吴厚记曾公开说过审计师很难盘点扇贝的数量。
2014年需要亏损的时候扇贝们集体出逃,2015年需要盈利的时候扇贝们又游回来了。獐子岛ST的时候,不知道是不是因为“连续三年亏损就退市”,扇贝们安安静静。獐子岛2019年年初才拿掉ST,扇贝年底直接大规模“自然”死亡。
其实扇贝的去留、生死早被“导演”安排的明明白白了!

尊敬的各位客户: 您们好!2020年春节来临之际,根据中国证监会《关于2020年部分节假日放假和休市安排的通知》,春节放假安排如下: 1月24日(星期五)至1月30日(星期四)休市,1月31日(星期五)起照常开市。另外,1月19日(星...

过去十年来表现最优的指数模范生—— Nasdaq 100指数(NDX)由美国纳斯达克100支最大型本地及国际非金融类上市公司所组成,该指数具有高科技、高成长基因,同时也是美国大盘增长表现的晴雨表。 根据彭博数据显示,在近十年间,N...

武汉肺炎病毒疫情牵动人心,A股市场反应灵敏。1月21日收盘,A股三大指数纷纷回调,唯有医疗板块一枝独秀。 行业板块方面,生物科技、制药、医疗保健、休闲用品四大板块翻红;概念板块方面,超级细菌、禽流感、抗辐射、血液制品...

今日,武汉传来大消息!据澎湃新闻报道,从武汉大学中南医院获悉,该院用移动心肺仪(ECMO)成功救治了一名新型冠状病毒患者,属全省首例。 01创业板大逆转时隔三年重回2000点 经过了昨天的“倒春寒”后,今天A股上演“深V”大逆转。...

首先,CFO君带大家回顾一下这部“大戏”。 第一季 《獐子岛扇贝之谜》 2014年10月31日,獐子岛发布公告:2011年底播海域为119.1万亩、2012年底播海域为29.56万亩的虾夷扇贝,因受冷水团异动导致的自然灾害影响,虾夷扇贝近乎...
本文“A股系列神剧 《獐子岛扇贝之谜》的导演竟是名会计主管!”由壹米财经整理发布,欢迎转载收藏,转载请带上本文链接。
免责声明:【壹米财经】发布的所有信息,并不代表本站赞同其观点和对其真实性负责,投资者据此操作,风险请自担。部分内容文章及图片来自互联网或自媒体,版权归属于原作者,不保证该信息(包括但不限 于文字、图片、图表及数据)的准确性、真实性、完整性、有效性、及时性、原创性等,如有问题,请联系我们!